始于焊接,不止于焊接
一、为什么工业机器人需要定时保养?
工业4.0时代,工业机器人在越来越多行业中的使用占比不断增加,但由于其长期在较为恶劣的条件下运行,设备故障时有发生。作为机械设备,机器人运行时,无论在多么恒温恒湿的状态下,机器人都会受到一定磨损,这是不可避免的。如果不进行日常保养,机器人内部的许多精密结构都会产生不可逆的磨损,机器寿命也会大大缩短。若长期缺乏必要的维护,不仅会缩短工业机器人的使用寿命,还会影响生产安全和产品质量。因此,严格按照正确、专业的保养方式,不仅可以有效地延⻓机器⼈使用寿命,还能降低机器⼈故障率并且确保设备与操作人员安全。
二、工业机器人应该如何保养呢?
工业机器人的日常保养在延长机器人的使用寿命上有着不可替代的重要作用,那么如何进行高效、专业的保养呢?
机器人的维护与检查,主要有日常检查、月度检查、季度检查、年度保养、定期保养(5000 小时、10000小时和15000小时)和大修,涵盖近10个大项。

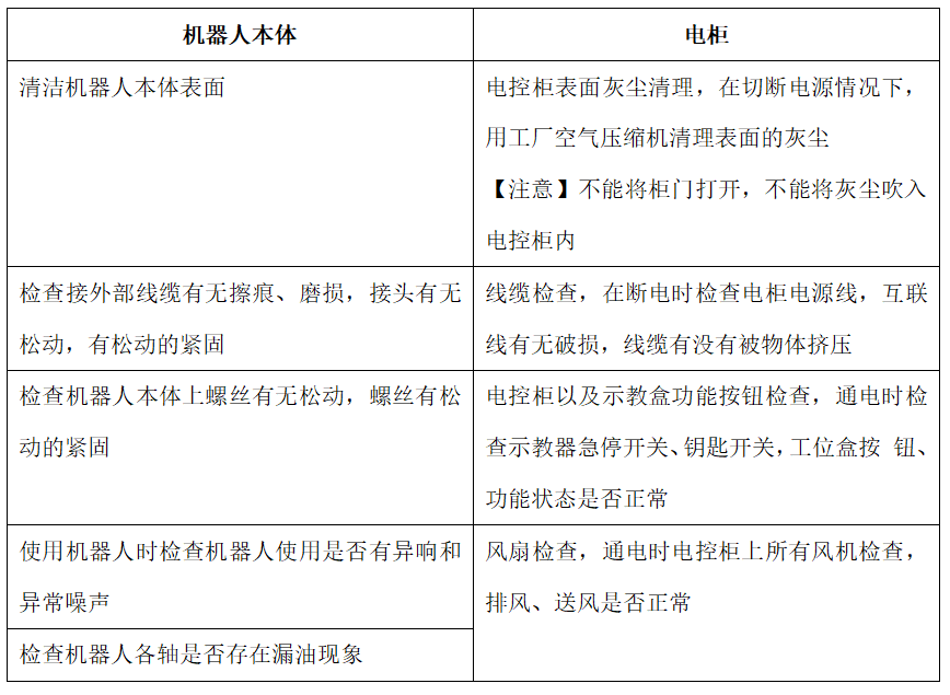
在日常的检查中,主要是对机器人本体及电柜进行详细检查,确保机器人运行顺畅。

在定期检查中,对油脂的补充、更换是重中之重,最重要的是对齿轮和减速机的检查。
1. 齿轮
具体操作步骤:
1. 在补充或更换油脂时,请按规定的量补充。
2. 请采用手动型油脂枪补充或更换油脂。
3. 如果需要使用气泵式油脂枪时,请使用ZM-45型(正茂公司生产,压力比为50 : 1)。使用时请用调节器调节气源压力,使之小于0.26 MPa(2.5 kgf/cm2)。
【若不是使用上述的气泵式油脂枪,请与28圈电竞联系】
4. 油脂补充期间,不要将排脂长导管直接连到排出口。由于充填压力的关系,如果不能平顺排出油脂,内压将上升,会造成密封破坏或油脂回流,从而导致油脂泄漏。
5. 油脂补充前,要遵守最新的油脂材料安全数据表(MSDS)的注意事项来执行。
6. 在补充或更换油脂时,请预先准备一个容器和一块抹布以处理从注入口及排出口流出的油脂。
7. 用过的油脂属于有关废弃物处理和清扫法(通称:废弃物处理和清扫法)的工业废弃物,因此,请遵照当地的规定、规章正确处理
注意: 当装卸堵头时,使用下列尺寸的六角扳手或六角杆附属的力矩扳手。

2. 减速机
具体操作步骤:
1. 移动机器人使手臂处于零位状态,并关断电源。
2. 拧开排油口上的堵头。
3. 拧出注入口上的堵头,再拧入油嘴。
4. 从注入口补充新油脂,直到旧油从排油脂口完全排出,排出新油脂。(看颜色判断旧油脂和新油脂)
5. 拧出注入口上的油嘴,用抹布擦去注油口周围的油脂,将堵头用密封带缠绕3圈半,并拧入注油口。(R1/4-紧固力矩: 6.9 N·m)
6. 排油口安装堵头前,要让J1轴转动几分钟,让多余的油脂从排油口排出。
7. 用抹布擦去排油口周围的油脂,将堵头用密封带缠绕3圈半,然后拧入排油口。(R1/4-紧固力矩: 6.9 N·m
由于机器人的型号不同,其补充的油量也不同,下面列出了三种型号的机器人需要补充/更换的油量以及油脂品牌
2.1 J1减速机油脂的补充及更换

2.2 J2减速机油脂的补充及更换


2.3 J3减速机油脂的补充及更换


2.4 J4、J5减速单元说明
我司RH14-10-W, RH18-20-W,RH20-10-W机器人的J4/J5减速机单元均使用一体式谐波减速机,不需要补充或者更换减速机油脂。
2.5 J6减速机的油脂补充
J6减速机的油脂补充



定期进行保养维护,可以最大限度保证28圈电竞机器人的正常运行。根据我司提供的机器人保养手册进行保养维护,不仅可以延长机器人的使用寿命,也有利于提高企业的生产效益。
三、28圈电竞工业机器人保养案例
28圈电竞002号焊接机器人(型号:CRP-RH14-10-W)自2018年投入使用至2021年底回到28圈电竞进行检修维护,已高强度工作3年+,期间无任何故障问题。并且从拆机情况来看,机器人整体情况良好,主要传动零部件的磨损和润滑情况良好,无异常问题。持续工作3年+,无日常保养,28圈电竞机器人依旧维持良好状态,质量品质值得信赖。
1. 整机情况
1.整机灰尘较重,并含有较多油渍,外观无明显磕碰和刮擦。
2.肘部小臂朝下的部分油漆褪色严重,泛白,可能与焊接过程中高温焊渣飞溅烘烤有关。
3.手扳动各轴,无明显间隙。
4.线束和相对运动件无明显磨损的情况。

维护步骤:

①对机器⼈本体表面进行除尘清洁;
②检查接外部线缆有无擦痕、磨损,接头有无松动,有松动的紧固;
③检查机器人本体上螺丝有无松动,螺丝有松动的紧固;
④检查机器人各轴是否存在漏油现象;
⑤使用机器人时检查机器人使用是否有异响和异常噪声。
2. 零部件情况
2.1 RV减速机
① 减速机螺钉拆卸过程中没有发现螺钉松动的情况。
② 拆卸过程中,O形圈弹性良好,没有发现压伤或变硬的情况。
③ 减速机油脂颜色呈黄色偏黑,没有严重的发黑、发臭情况,没有明显发亮的金属屑或异物,属于正常运行状态。
④ 减速机输入轴螺钉没有松动,齿部磨损正常,仅有浅表印痕,没有胶合、点蚀、缺损、裂纹的情况。

2.2 谐波减速机情况
① 谐波减速机外观良好,没有明显漏油的问题,局部有一些高温 油气冒出留下的油渍。
② 手动转动波发生器,没有卡滞或生涩的磨砂感觉,状态良好。
③ 手动回转没有明显齿隙。

2.3 J6轴齿轮情况
① 齿轮润滑脂填充量正常,锥齿和支持啮合部分的油脂发黄发红,没有发黑,说明无干涉或异常啮合的高温情况。
② 花键弹簧受压情况下能灵活动作,无卡滞。
③ 齿轮传动链转动良好,无卡顿,回转无明显齿隙。
④ 锥齿啮合印痕均匀,且在中心区域,直齿啮合良好,无明显印痕,磨损不明显。

2.4 同步带情况
① 同步带磨损正常,轻微掉粉,两端没有发毛的情况,同步轮安装位置良好,挡圈没有异常。
② 齿部无明显印痕,和同步轮的啮合正常,同步轮齿部没有异常。

28圈电竞002号机器人能在高强度、高负载的工作中高效运行并在严格的返厂抽检中各项指标达标,整机状态良好,这深刻的体现了28圈电竞“高品质、好服务 让客户用好机器人”的品牌使命。但抽检发现,在机器人日常保养这一块还有所欠缺。由于机器人日常保养不到位,导致机器人油脂检测略微超标:0.052%wt(正常值0.05%wt),这会对机器人内部精密零件造成不可逆转的损伤,同时折损机器人使用寿命,增加机器人的故障率及后期维修成本。因此,机器人日常保养是十分有必要的,28圈电竞为客户提供了专业的机器人保养手册,按照手册对机器人进行及时的保养,不仅能够延长机器人的使用寿命,还能提高机器人的工作效率!
总部地址:成都市成华区华月路188号
Tel:028-84203568
http://www.